Tommy Wang
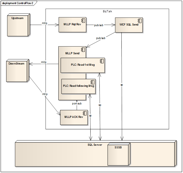
The messaging only version for MLLP adapter based order delivery scenario. See reference
http://appfabriccat.com/2011/02/implementing-end-to-end-ordered-delivery-using-microsoft-biztalk-server-and-sql-server-service-broker-new-whitepaper-on-technet-wiki/
Posted
in
by
ninithepug
Tags:
Your email address will not be published. Required fields are marked *
Comment *
Name *
Email *
Website
Save my name, email, and website in this browser for the next time I comment.
Leave a Reply